
一、关键政策变化:自动税务优惠取消!
新《企业所得税法》旨在平衡吸引外资与保护税基,响应全球税收标准(如OECD的BEPS框架),并推动高科技、绿色能源等优先行业发展。以下是核心变化:
1. 取消普通工业园区自动税务优惠
变化:自2025年10月1日起,普通工业园区(约360个,经济区外)不再自动享受2年免税+4年50%减税的优惠,取消基于地理位置的自动激励。
影响:新投资或扩建项目需符合高优先级行业(如高科技、半导体、绿色能源、人工智能)或位于经济区(EZs)、高科技园区或困难地区,才能享受优惠。
例外:2025年10月1日前获得投资登记证书(IRC)的项目可继续享受原有优惠直至到期。
2. 境外投资收益税收抵减新规
新规:越南企业在海外投资获得的收入(如股息、资本利得),在国外缴纳的CIT或类似税种(包括股息税)可抵扣越南应缴纳的CIT,抵扣额不得超过越南应纳税额。
适用条件:
✔ 需提交海外税务证明(如国外税务机关的完税凭证)。
✔ 境外收入需在赚取当年申报纳税,不得延迟汇回越南(除非用于再投资,需向MPI和越南国 家银行报告)。
✔ 若境外法律规定免税或减税的税款,也可计入抵扣范围。
报告要求:企业需在6个月内(从国外税务申报或等同文件可用之日起)向越南规划与投资部(MPI)、国家银行(SBV)和财政部提交境外投资报告及财务报表。
影响:降低双重税负,鼓励越南企业国际化布局,但增加合规成本。
3. 资本利得税(CGT)改革
变化:资本利得税适用范围扩大,新法扩大了应税实体的定义,包括通过电子商务和数字平台从越南获得收入的外国公司,这些平台可能被视为越南的常设机构,影响其税收协定减免。并加强对间接转让(外国公司转让越南子公司股权)的征税监管。
影响:企业负担增加,外国投资者可能重新评估在越南的投资结构,避免间接转让的额外税务风险。
4. 其他变化
海外收入:需当年申报纳税,取消汇回纳税规则。
损失限制:非优惠业务损失不得抵扣优惠业务利润。
新增免税收入:
▪特困地区企业:从事林业、种植业、畜牧业、农产品/水产品加工(包括收购加工)的收入免税。
▪科研与创新:履行科研、技术开发、数字化转型合同的收入,销售越南首次应用高新技术产品或试生产产品的收入,免税期可延长至3年。
▪资助款:境内外非关联组织/个人为科研、数字化转型提供的资助款,认定为免税收入。
▪国家补偿与绿色投资:符合条件的国家补偿收入、首次碳信用额转让、绿色债券利息及首次转让收入,免税。
▪财政补助:来源于国家预算或政府投资基金的补助收入,免税。
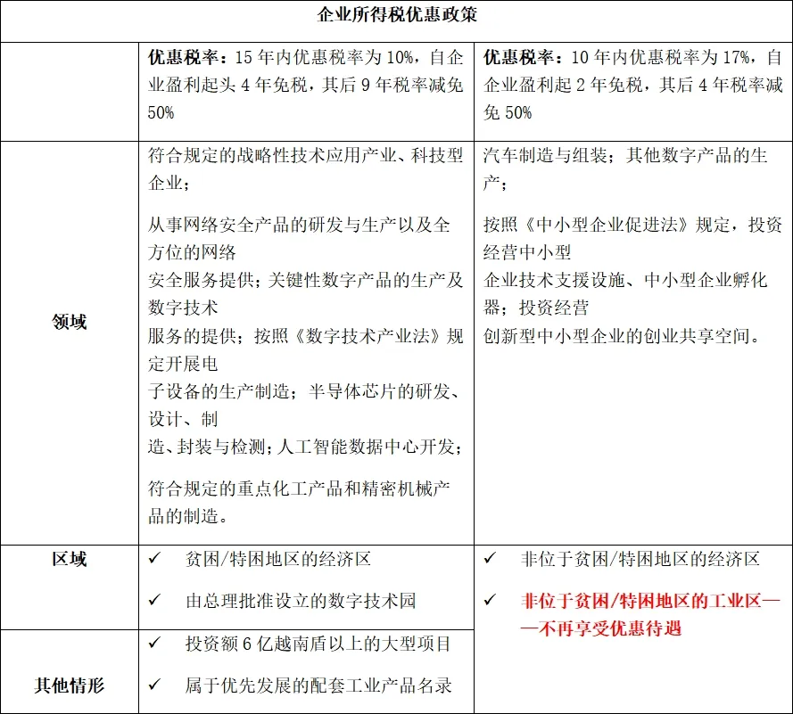
二、聚焦高科技与绿色发展,谁可以申请税务优惠?
新法将优惠从地理位置转向行业和规模,鼓励高附加值投资:
1. 适用范围
取消:普通工业园区的投资项目的税务优惠及非高科技领域的高科技园区项目。
保留/新增:
▪行业:高科技、半导体、绿色能源、环保、教育、医疗、农业加工、基础设施。
▪地区:位于贫困/特困地区的经济区、由总理批准设立的数字技术园、非位于贫困/特困地区的经济区
▪投资规模:达到6万亿越南盾及以上,且对经济社会产生重大影响的项目,可申请最长不超过15年的优惠展期。
2. 优惠形式
三、税率变化
新法保持标准税率稳定,新增SME优惠税率:
标准企业所得税税率:20%
小型微利企业(SMEs):
年收入≤30亿越南盾(约12万美元):15%。
年收入30亿-500亿越南盾(12万-200万美元):17%。
3. 限制:集团收入超限额不适用。
4. 行业特有:石油、天然气32%-50%。
5. 资本利得税:2026年起改为销售收入2%。
四、总结
越南新《企业所得税法》通过新增SME优惠、特困地区免税、科研创新支持及扣除范围扩展,为企业带来机遇。聚焦高科技、经济区、绿色投资,优化合规,抢占越南市场先机!
TC GROUP深耕跨境法律/税务服务三十余年,主要为企业提供海外贸易、海外投资、海外上市期间的架构搭建、合规备案、海外审计税筹、海外法律意见书等服务。
TC GROUP将结合集团全球化布局的实践经验,为企业量身定制走出去方案,护航“中国智造”应对海外市场复杂多变的挑战。将专业能力转化为务实成果,为企业走出去保驾护航。
声明:本公众号文章版权归TC Group所有,如需转载必须经过书面授权,未经授权的任何转载、摘编、转帖或其他复制行为将视为对我们文章版权之侵犯。转载授权联系方式:wecare@top-c.hk

长按上图 识别二维码关注
